Kia Optima: FunctionFunction Requirements
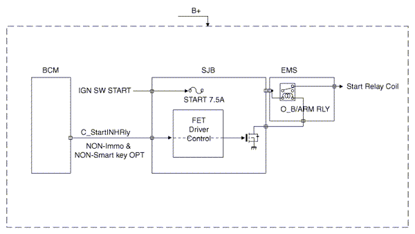
The BCM controls IPS and relay on the SJB. For example, if BCM requests head lamp low beam control, then BCM requests related lamp control at one time.
Signal Flow DiagramThis chapter defines signal between SJB and peripheral electrical apparatus in the form of signal flow diagram. Control of the IPS and relay is required by BCM. Following figure expresses power source that is operating power condition
Input signal|
No |
Switch Input |
|
1 |
IGN1 |
|
2 |
IGN2 |
|
3 |
Driver S/Beltelt switch |
|
4 |
Assist S/Beltelt switch |
|
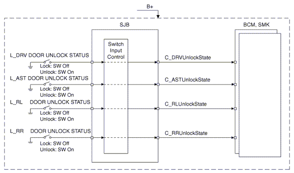
5 |
Driver door unlock switch |
|
6 |
Assist door unlock switch |
|
7 |
RL door unlock switch |
|
8 |
RR door unlock switch |
|
9 |
Driver door switch |
|
10 |
Assist door switch |
|
11 |
RL door switch |
|
12 |
RR door switch |
|
13 |
Driver&Assist door key lock |
|
14 |
Driver door key unlock |
|
15 |
Assist door key unlock |
|
16 |
Hood switch |
|
17 |
P/W Driver lock switch |
|
18 |
P/W Driver unlock switch |
|
19 |
T/signal LH switch |
|
20 |
T/signal RH switch |
|
21 |
Hazard switch |
|
22 |
Trunk switch |
|
23 |
Trunk release switch |
|
24 |
Trunk lid HDL switch |
|
25 |
Brake fluid sensor |
|
26 |
Parking brake switch |
|
27 |
Multi function switch |
|
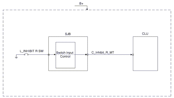
28 |
Inhibit ‘R’ |
|
29 |
CANADA DRL GND |
|
30 |
HID option |
|
31 |
RHD option |
Output signal
|
No |
Relay Control |
|
1 |
B/Alarm relay |
|
2 |
B/Horn relay |
|
3 |
RR HTD relay |
|
4 |
Driver door unlock relay |
|
5 |
Deicer relay |
|
6 |
Trunk lid relay |
|
7 |
Rear window main relay |
|
8 |
Sound relay |
|
9 |
Door lock relay |
|
10 |
Door unlock relay |
|
No |
IPS Control |
|
1 |
H/Lamp HI LH |
|
2 |
H/Lamp HI RH |
|
3 |
H/Lamp LO LH |
|
4 |
H/Lamp LO RH |
|
5 |
Front fog LP LH/RH |
|
6 |
External Tail lamp LH |
|
7 |
External Tail lamp RH |
|
8 |
T/signal LP FL |
|
9 |
T/signal LP FR |
|
10 |
T/signal LP RL |
|
11 |
T/signal LP RR |
|
12 |
INT Tail lamp LP |
|
13 |
S/Belt LP LH |
|
14 |
S/Belt LP RH |
|
15 |
DRL |
Door Switch Input



















Description
Relay Box (Engine Compartment). Repair proceduresAccelerator Position Sensor (APS). Specifications
Specification
Accelerator
Position
Output Voltage (V)
APS1
APS2
C.T
0.7 ~ 0.8
0.29 ~ 0.46
...
Keep belts clean and dry
Seat belts should be kept clean and dry. If belts become dirty, they can be cleaned
by using a mild soap solution and warm water. Bleach, dye, strong detergents or
abrasives should not be used bec ...
Changing the coolant
Have the coolant changed by an authorized
Kia dealer according to the
Maintenance Schedule at the beginning
of this section.
CAUTION
Put a thick cloth or fabric around
the radiator cap befo ...